AG旗舰厅
首 页
走进AG旗舰厅
新闻通告
产品先容
乐成案例
手艺与研究
联系AG旗舰厅
搜索
热线:0813-6280463
Menu
搜索
热线:0813-6280463
首 页
走进AG旗舰厅
新闻通告
产品先容
乐成案例
手艺与研究
联系AG旗舰厅
新闻通告
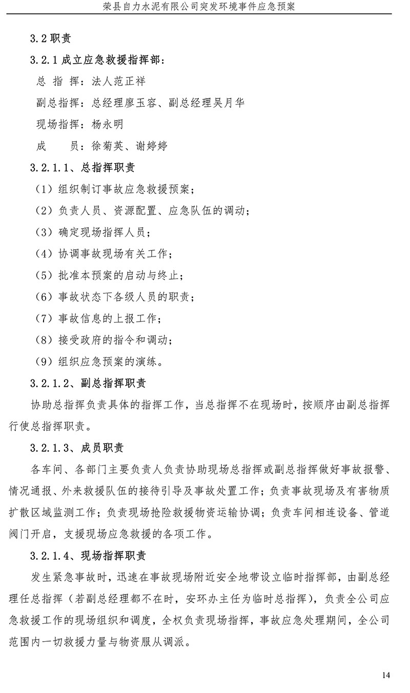
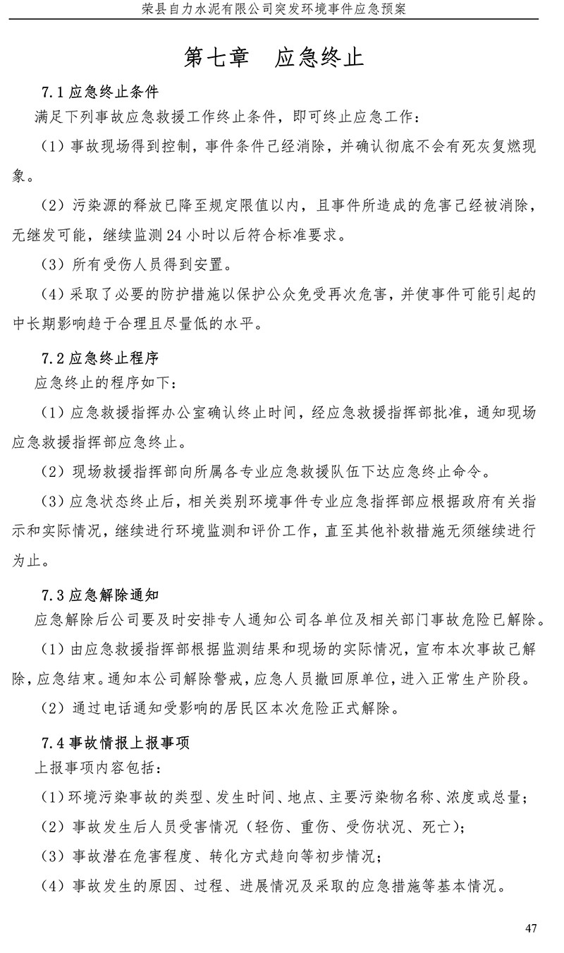
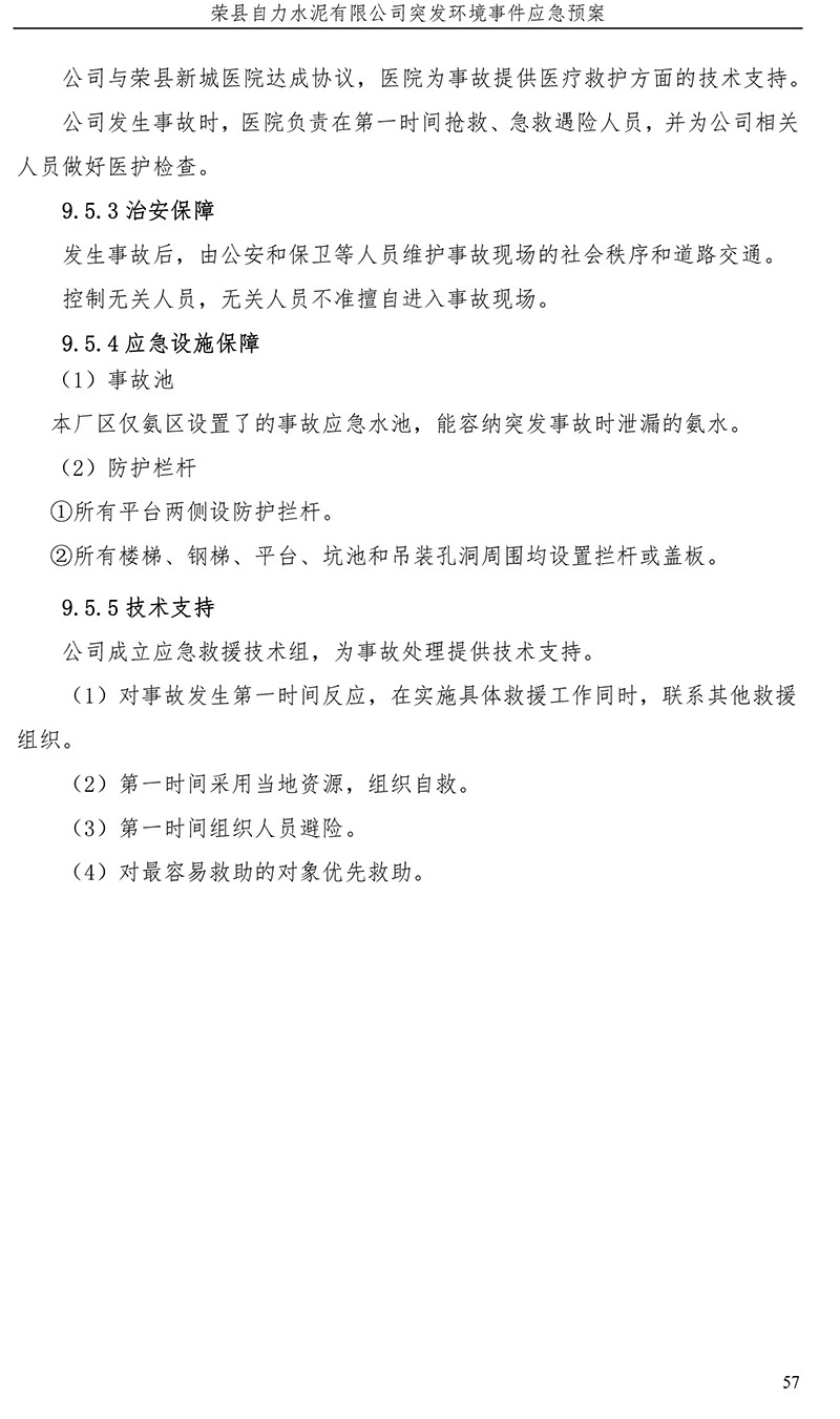
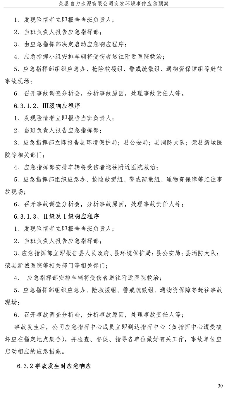
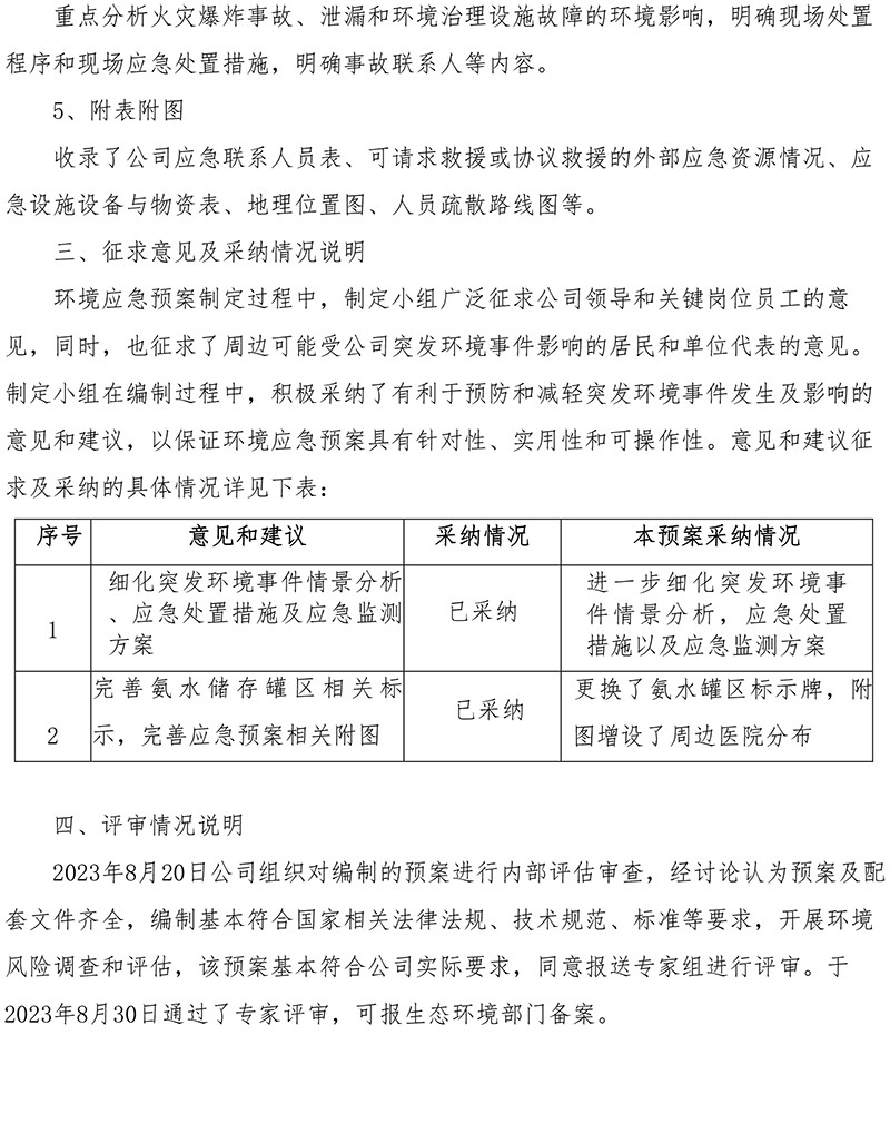
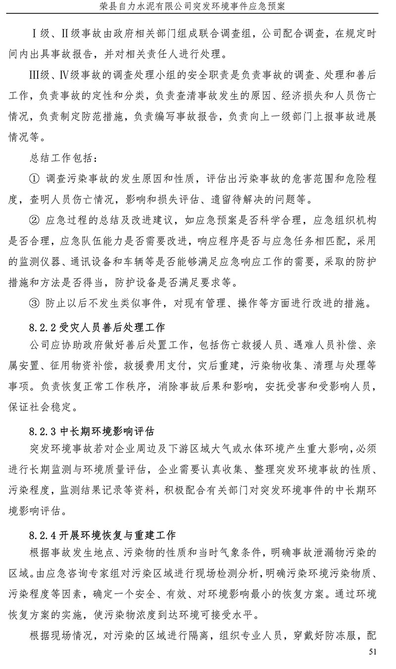
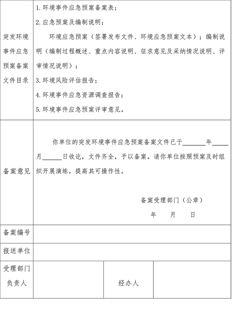
突发情形事务应急预案
泉源:未知 时间:2023-11-01 17:10 浏览次数:次
上一篇:
2023年年度清静和防护状态年度评估报告
下一篇:
2023年AG旗舰厅情形信息概况
网站地图