AG旗舰厅
首 页
走进AG旗舰厅
新闻通告
产品先容
乐成案例
手艺与研究
联系AG旗舰厅
搜索
热线:0813-6280463
Menu
搜索
热线:0813-6280463
首 页
走进AG旗舰厅
新闻通告
产品先容
乐成案例
手艺与研究
联系AG旗舰厅
新闻通告
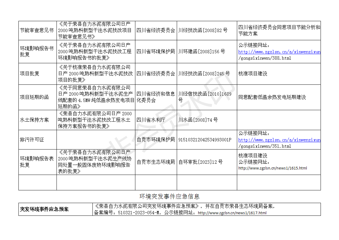
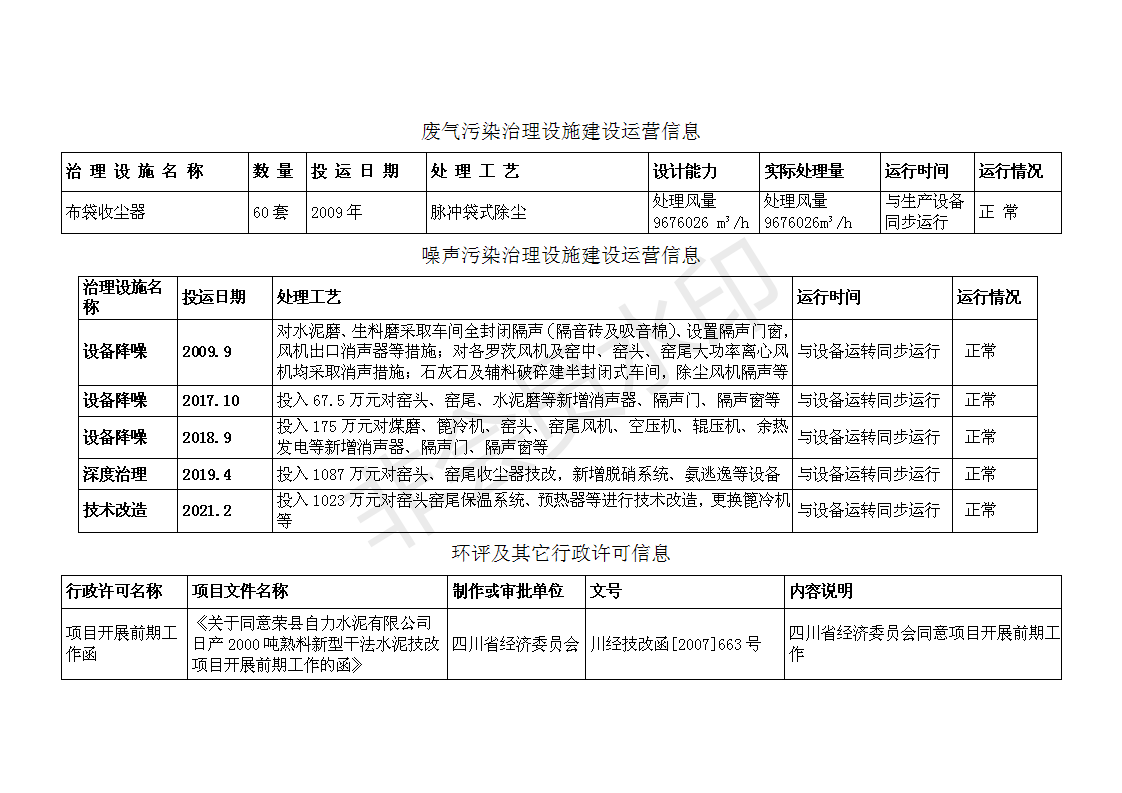
AG旗舰厅情形信息概况
泉源:未知 时间:2025-01-13 14:06 浏览次数:次
上一篇:
辐射清静允许证
下一篇:
2024年AG旗舰厅情形信息概况
网站地图